美港股常见问题

BiyaPay
发布于 2024-06-21 更新于 2024-11-04

1、BiyaPay有券商牌照吗?

我们是金融科技服务商,我们接入的券商是老虎或者盈透证券,目前定位是通道券商,目前拥有美国证监会(SEC)旗下的RIA牌照和新西兰FSP证券牌照!

2、为什么我持仓没法卖出?

最大的原因可能是您的BiyaPay美港股资金账户余额不够交易手续费,请您采取以下两种措施来卖出股票。a.减少交易股票数量b.充值资金到BiyaPay美港股资金账户

3、怎么验证我在BiyaPay的美港股订单是否真实在老虎盈透进行交易呢?

如果您想测试您在BiyaPay的订单是不是真的在流动性市场,您可以选择一直流动性比较小的股票(例如市值低于1亿美金的)进行挂单,您是否在老虎上可以看到!因为美股和港股全球深度都是透明和一致的,通过挂单就能看到其是否进入到流动性市场的。BiyaPay美港股抛单演示链接:https://www.biyagl.com/NewsDetail.html?id=807

4、为什么我买入股票以后,成本价比买入价高很多呢?

美港股最低手续费说明
刚开始接触美港股的投资者,对于美股和港股手续费不太了解,下面给大家介绍的是关于美股手续费和港股手续费的相关问题,感兴趣的小伙伴接着往下看。

一,美股手续费如何计算?

在BiyaPay买卖美股的手续费,不以“交易金额”的比率计算,而是以“交易股票数量”为基准来计算的,如图所示,每笔交易的最低手续费是2.98美元,目前属于美股券商里较低的。
image.png
美股交易手续费包括交易佣金、平台费、外部机构费及交易活动费、证监会费(仅卖单时收取)具体收费标准如下:
[1]交易佣金:每股收取0.0039美元,每笔订单最低收取0.99美元,最多收取总交易额的0.5%,由证券公司收取。
[2]平台费:每股收取0.004美元,每笔订单最低收取1美元,最多收取总交易额的0.5%,由证券公司收取。
[3]外部机构费及交易活动费:每股收取0.00396美元,每笔订单最低收取0.99美元,最多收取总交易额的1%,由外部机构收取。
[4]证监会费(仅卖单时收取):每笔交易金额的0.0000229%,每笔成交最低收取0.01美元,由美国证监会收取。

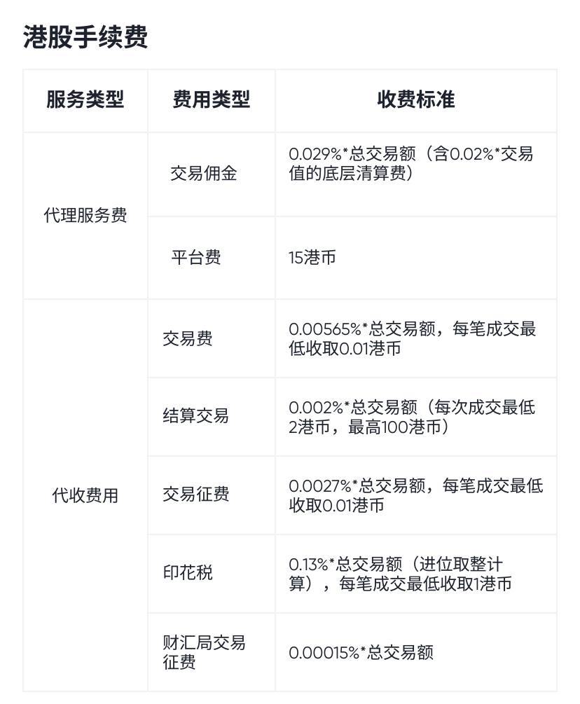
二,港股手续费如何计算?

在BiyaPay买卖港股的手续费,除了固定的平台费,其它费用是以“交易金额”的比率计算,如图所示,每笔交易的最低手续费是18.02港币。
image.png
港股交易手续费包括交易佣金、平台费、交易费、结算交收费、交易征费、印花税、财政局交易征费 具体收费标准如下:
[1]交易佣金:每笔交易金额的0.029%,由证券公司收取。
[2]平台费:每笔交易固定15港币,由证券公司收取。
[3]交易费:每笔交易金额的0.00565%,每笔成交最低收取0.01港币,由港交所收取。
[4]结算交收费:每笔交易金额的0.002%,最低收费2港币,最高100港币,由香港结算所收取。
[5]交易征费:每笔交易金额的0.0027%,每笔成交最低收取0.01港币,由香港证监会收取。
[6]印花税:每笔交易金额的0.13%,最低收费1港币,不足1港币按1港币计算,由香港政府收取。
[7]财政局交易征费:每笔交易金额的0.00015%,由香港财汇局收取。美港股投资者会特别在意交易手续费的问题,以美股举例,随便一笔交易的最低手续费是2.98美元 。如果一笔交易您买的美股数量比较少,成交价比较低,加上2.98美元的最底手续费,您的这笔交易的成本价就会特别高,比如您买入了1股价格为4.64美元的桑坦德银行股票,加上2.98美元的最底手续费,您的每股成本价为7.62美元;所以建议您交易股票的数量和成交价格高于一定的数值,这样交易成本会相对的递减的比较厉害。
image.png